Конкурс

Редактировал(а) Айгуль 2025/02/19 11:22

Для создания извещения о проведении конкурса откройте вкладку "Мои торги" -> "Создать извещение"

1739946166702-152.png

Электронный конкурс — это закупка, в которой участников оценивают по заранее заданным параметрам. Если в аукционе и запросе котировок заказчик выбирает поставщика по цене, то в конкурсе решающую роль может сыграть, например, опыт исполнения похожих контрактов. Победителем конкурса признают участника с наилучшими условиями.

Если конкурс открытый, то количество претендентов на контракт не ограничено, и к ним предъявляют единые требования из извещения. Для проведения закрытого конкурса заказчик сам выбирает поставщиков, например, с нужной квалификацией, и рассылает им приглашения на участие.

Открытый электронный конкурс начинается с размещения в ЕИС и на электронной площадке rftorgi.ru извещения.

Для создания извещения из плана необходимо настроить интеграцию личного кабинета на площадке с системой ЕИС. Данную интеграцию вы настраиваете сами или с помощью Оператора ЭП.

Если данной закупки нет в плане ЕИС, то сведения можно заполнить вручную. Вид закупки определяется на старте создания извещения (Мои торги -> Создание извещения)

Конкурс_c6394307.png

Создание извещения процедуры конкурса проводится в несколько шагов:

Шаг 1. Основные сведения процедуры. Здесь определяется секция размещения, способ проведения и наименование процедуры и требования к участникам.

Конкурс_f56de310.png

Шаг 2. Настройки хода процедуры.

Конкурс_34c0806e.png

В данном шаге можно выбрать состоит процедура из одной части или двух.

Процедура из одной части – заявки принимаются один раз с описанием и предложения о товаре, работе или услуге и характеристики объекта, информация о квалификации участника и ценовое предложение.

Процедура в двух частях – заявки принимаются в двух частях. Первая часть - описание и предложения о товаре, работе или услуге и характеристики объекта, информация о квалификации участника. Вторая часть – ценовое предложение.

Так же доступны к редактированию дополнительные опции процедуры.

Шаг 3. Сроки и порядок проведения процедуры. Здесь необходимо заполнить временные промежутки проведения процедуры. Такие как дата и время начала подачи заявок, окончания подачи заявок, дата и время их рассмотрения и т.д.

Шаг 4. Лоты. Здесь указывается Начальная (минимальная цена) контракта, это предельная граница цены на закупаемый товар, работу или услугу в конкурентных закупках, которую готов потратить покупатель. Так же необходимо указать тип обеспечения заявки - определенное количество денежных средств участника размещения заказа, блокируемые на его счете на торговой электронной площадке в качестве гарантии его участия и достоверности предоставляемой информации. На этом шаге так же задается тип обеспечения договора - это денежный залог, который участник должен внести на лицевой счет заказчика для того, чтобы подписать контракт.

После определения всех указанных выше параметров, необходимо добавить позицию товаров или услуг, участвующих в закупке.

Конкурс_270fdeed.png

Шаг 5. Ответственные и приглашенные. Если продавец отличен от организатора торгов, необходимо заполнить поля «Сведения о продавце». Если же выступает одно лицо, то необходимо отметить «Продавец и организатор в одном лице». Так же здесь можно пригласить определенных участников путем приглашения их через email.

Шаг 6. Документация. После создания процедуры необходимо загрузить и подписать электронной подписью документацию к закупке. Закупочная документация содержит: техническую информацию — описание товаров, работ или услуг, их характеристик; юридическую информацию — предмет и условия исполнения контракта, права и обязанности, ответственность сторон, гарантийные обязательства.

Шаг 7. Предпросмотр извещения. Выполнив предыдущие шаги, вы создадите черновик извещения. Здесь можно проверить все внесенные данные и исправить их. Если все внесено верно, необходимо подписать и опубликовать извещение.

Конкурс_d1f9bb92.png

В карточке извещения доступны: заявки (от участников на участие в торгах), сгенерировать извещение об отказе от процедуры, сгенерировать протоколы (открытия доступа, рассмотрения заявок, проведения аукциона, итоговый протокол), приостановка торгов.

Конкурс проходит в несколько этапов:

  • Создание извещения
  • Прием заявок
  • Рассмотрение заявок (в ходе рассмотрения участнику присваиваются места, соответствующие его ценовому предложению. В случае, если участник не соответствует каким-либо критериям, на данном этапе происходит отказ ему в его участии)
  • Подведение итогов

В конкурсе предусмотрен вариант проведения его с использованием переторжки. Переторжкой называется процедура, в ходе которой участники закупки могут добровольно улучшить своё предложение, повысив тем самым шансы на победу в закупке. К переторжке допускаются те участники, получившие какое-либо место в процессе рассмотрения заявок. В процессе переторжки участники как могут видеть предложения друг друга, так и нет (определяется организатором на этапе объявления переторжки).

На этапе приема заявок участники отправляют заявки на участие. После окончания времени принятия заявок наступает время их рассмотрения. На этом этапе организатор может отклонить заявки, не соответствующие закупочным условиям. Если заявка соответствует всем требованиям необходимо допустить заявку. Тогда статус заявки станет «Соответствует требованиям». К данной заявке необходимо присвоить место. Первое – наиболее соответствующее закупке заявка с наилучшей ценой.

Конкурс_9030109d.png

После рассмотрения заявок формируется протокол «Рассмотрение заявок» где будут указаны все участники с присвоенными им порядковыми номерами.

Для окончания конкурсной процедуры необходимо сформировать документ «Итоговый протокол». Договор заключается с участником, чей присвоенный номер равен 1.

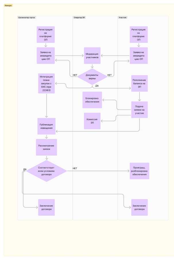
Блок схема проведения процедуры

Конкурс_7a3352b4.jpg